第一章 采購邀請
一、采購項目基本情況
1.項目編號:BAP-CZP-2023-013;
2.采購項目名稱:三維微觀結構成像系統采購項目;
3.采購人:李子圓;
4.采購代理機構:無
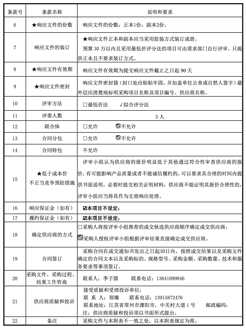
5.最高限價:人民幣75萬元。
二、采購項目簡介:

三、供應商邀請方式(?中打√為確定的方式)
√公告邀請方式:本次采購公告在長三角物理研究中心網站或指定媒體上以公告形式發布。
?直接邀請方式:采購人推薦3家以上符合響應資格條件的供應商,直接邀請參加本次采購項目。
四、供應商參加本次采購活動應具備下列條件
1.具有獨立承擔民事責任的能力;
2.具有良好的商業信譽和健全的財務會計制度;
3.具有履行合同所必須的設備和專業技術能力;
4.具有依法繳納稅收和社會保障資金的良好記錄;
5.參加本次采購活動前3年內,在經營活動中沒有重大違法記錄;
6.法律、行政法規規定的其他條件;
7.供應商單位及其現任法定代表人、主要負責人不得具有行賄犯罪記錄;
8.截至投標截止時間,供應商不得在“信用中國”網站(www.creditchina.gov.cn)中被列入失信被執行人或重大稅收違法案件當事人名單;
9.本次投標接受/不接受聯合體投標。
五、遞交響應文件截止時間:2023年03月16日17:00(北京時間)。
六、遞交響應文件方式和地點:響應文件必須在遞交響應文件截止時間前送達指定地點。逾期送達、密封和標注錯誤的響應文件恕不接收。本次采購可以接收郵寄的響應文件,但因郵寄導致截止時間以后送達的響應文件,響應文件不予接收。
響應文件接收地點:江蘇省常州市溧陽市,中關村大道1號,長三角物理研究中心4號樓
接 收人:李子圓 聯系電話:13641099846
七、響應文件開啟時間:響應文件截止時間后十個工作日內開啟。
2023年03月6日


二、采購文件的澄清和修改
在提交響應文件截止時間前,采購人、采購代理機構可以對已發出的采購文件進行澄清或者修改,澄清或修改的內容作為采購文件的組成部分。采購人、采購代理機構應及時將澄清或修改的內容以發出通知書或者按采購文件約定發布公告的方式,通知所有獲得采購文件的供應商,采購人、采購代理機構應保證供應商有足夠時間修改和補充其響應文件并參加采購活動;否則,應順延提交響應文件的截止時間。
三、響應文件
1.響應文件的編制
供應商應按照采購文件的規定和要求編制響應文件,★裝訂成冊。
2.響應文件的語言
供應商提交的響應文件以及供應商與采購人、采購代理機構就有關報價的所有來往書面文件均須使用中文。
3.計量單位
除采購文件中另有規定外,本次采購項目所有合同項下的報價均采用國家法定的計量單位。
4. 報價貨幣
本次采購項目的報價貨幣為人民幣,報價以采購文件約定為準。
5.響應文件格式
5.1 供應商應響應采購文件第六章的規定要求。
5.2 對于沒有格式要求的由供應商自行編寫。
6.響應文件的編制和簽署
6.1 響應文件正本1份副本2份,并在其封面上清楚地標明采購項目名稱、采購項目編號、包件號(如有)及名稱、供應商名稱以及“正本”或“副本”字樣。若正本和副本有不一致的內容,以正本書面響應文件為準。
6.2 響應文件正本和副本均需打印或用不褪色、不變質的墨水書寫,并在規定簽章處簽字和蓋章。響應文件副本可采用正本的復印件。
6.3響應文件的打印和書寫應清楚工整,任何行間插字、涂改或增刪,必須由供應商法定代表人/其授權代表(供應商為法人)、單位負責人/其授權代表(供應商為其他組織)簽字(或加蓋私人名章)并蓋供應商公章、自然人(供應商為自然人)簽字(或加蓋私人名章)。字跡潦草、表達不清或可能導致非唯一理解的響應文件可能被作為無效處理。
6.4響應文件應由供應商法定代表人/其授權代表(供應商為法人)、單位負責人/其授權代表(供應商為其他組織)、自然人(供應商為自然人)在響應文件要求的地方簽字(或加蓋私人名章),要求加蓋公章的地方加蓋單位公章,不得使用專用章(如經濟合同章、投標專用章等)或下屬單位印章代替。
6.5除預算30萬元以內且使用最低價評分法的項目以外:響應文件正本和副本需要逐頁編目編碼;響應文件正本和副本應當采用膠裝方式裝訂成冊,不得散裝或者合頁裝訂。
6.6響應文件應根據采購文件的要求制作,簽署、蓋章。
6.7響應文件統一用A4幅面紙印制,除另有規定外。
7.響應文件的密封和標注(不屬于本項目評審小組評審范疇,由采購人、采購代理機構在接收響應文件時及時處理)
7.1 所有響應文件密封包裝在一個密封袋內。
7.2 所有外層密封袋的封口處應粘貼牢固。
7.3 未按以上要求進行密封和標注的響應文件,采購人、采購代理機構將拒收或者在時間允許的范圍內,要求修改完善后接收。
8.響應文件的提交
8.1 響應文件應于提交響應文件截止時間前送達指定地點,采購代理機構拒絕接收截止時間后送達的響應文件。
8.2 本次采購接收郵寄的響應文件。
四、成交事項
9.確定成交供應商
9.1 采購人確定成交供應商過程中,發現成交候選供應商有下列情形之一的,應當不予確定其為成交供應商:
(1)發現成交候選供應商存在禁止參加本項目采購活動的違法行為的;
(2)成交候選供應商因不可抗力,不能繼續參加采購活動。
(3)成交候選供應商無償贈與或者低于成本價競爭;
(4)成交候選供應商提供虛假材料;
(5)成交候選供應商惡意串通。
10.成交結果
10.1 采購人確定成交供應商后,將及時發出成交通知。
10.2 成交供應商應當及時領取成交通知。本項目需要交納履約保證金的,成交供應商應當及時向采購人交納。
10.3 成交供應商不能及時領取成交通知,采購人或者采購代理機構應當通過郵寄、快遞等方式將項目成交通知送達成交供應商。
11.成交通知
11.1 成交通知為簽訂采購合同的依據之一,是合同的有效組成部分。
11.2 成交通知對采購人和成交供應商均具有法律效力。成交通知發出后,采購人無正當理由改變成交結果,或者成交供應商無正當理由放棄成交的,將承擔相應的法律責任。
11.3 成交供應商的響應文件作為無效響應文件處理或者有采購法律法規規章制度規定的成交無效情形的,采購人/采購代理機構在取得有權主體的認定以后,有權宣布發出的成交通知無效,并收回發出的成交通知,依法重新確定成交供應商或者重新開展采購活動。
第三章 采購需求
一. 貨物需求一覽

二. 采購項目技術指標參數要求
1、投影三維測量系統
(1)超景深三維顯微系統,鏡頭范圍不少于100-1000X;
(2)3D測量軟件,不少于10億色顯示;
(3)Z軸部分,2相步進馬達,移動分辨率不低于1μm,Z軸移動量不低于30 mm;
(4)XY軸部分,移動距離不少于75×50 mm,平臺尺寸不少于180 mm×136 mm;
(5)旋轉角:360度。
2、高分辨光纖端面顯微鏡
(1)鏡頭變焦范圍不少于:10~1000倍;
(2)視野范圍不少于:0.38~3.81 mm;
(3)環形/同軸/片射 照明切換。
三.采購項目主要服商務要求
1.質保期:不低于一年。
2.付款方式:預付款:不高于50%;發貨前驗收款:不高于40%;到場驗收合格后,不低于1個月內付清余款。提供對應稅率的增值稅專用發票。
3.售后服務:7x24h響應。
4.其他:產品安裝與上門培訓。
第四章:評審辦法
一、評審程序:
1.供應商資格審查
評審小組對遞交響應文件的供應商進行資格審查,供應商資格審查應當以有關法律法規和采購文件為依據,出具資格審查報告,未通過資格審查的響應文件按無效響應處理。
2.響應文件符合性審查
評審小組對通過資格審查供應商的響應文件的有效性、完整性和對采購文件的響應程度進行審查。可以要求供應商對響應文件中含義不明確、同類問題表述不一致或者有明顯文字和計算錯誤的內容等作出必要的澄清、說明或者更正。該要求應當以書面形式作出。供應商的澄清、說明或者更正不得超出響應文件的范圍或者改變響應文件的實質性內容。
公告方式邀請供應商的采購項目,通過審查的供應商僅有2家的,經評審小組確認具備競爭性,可繼續進行評審。
3.評審辦法:最低價法/綜合評分法
□最低價法:評審小組應當從質量和服務均能滿足采購文件實質性響應的供應商,按照報價由低到高的順序進行排序。
√綜合評分法:評審小組各成員應當獨立對每個有效響應的文件進行評價、打分,然后匯總每個供應商每項評分因素的得分。
二、確定候選成交供應商
1.采用最低價法評審的項目,評審小組根據經評審后的價格確定最低價供應商成交。報價相同的,候選成交供應商并列,由采購人自主采取公平擇優的方式選擇成交供應商。
2.采用綜合評分法評審的項目,按照評審得分確定最高分供應商成交。評審得分相同的,按照最后報價由低到高的順序成交。評審得分且最后報價相同的,按照技術指標優劣順序成交。
附:綜合評分法
除價格因素外,評審小組成員應當根據自身專業情況獨立對每個有效供應商的響應文件進行評價、打分。
評審小組根據采購文件要求,按評分表對通過供應商資格性審查和響應文件符合性審查的各有效報價進行逐個打分,分為報價、商務和技術評分,總分共計100分。通過匯總各評委的打分結果,計算各有效供應商的最終得分(即各評委打分的算術平均值:將各評委打分分值相加后除以相對應的評委人數),供應商應當知悉并理解最低報價或某單項評分較高是評判是否推薦成交供應商的有利但非充分依據。
打分時小數點后保留一位有效數字;計算平均值時,小數點后保留兩位有效數字。
第五章 響應文件格式
一、本章所制響應文件格式,除本文件明確將該格式作為實質性要求的,一律不具有強制性。
二、本章所制響應文件格式有關表格中的備注欄,由供應商根據自身響應情況作解釋性說明,不作為必填項。
三、響應文件組成(包含但不限于以下內容)
1.封面
2.承諾函
2.1報價函;
2.2承諾函;
2.3關聯交易說明:如供應商法人代表、實際控制人、股東或高管與長三角物理研究中心有限公司、中國科學院物理研究所、溧陽市人民政府任何人員存在親屬(含配偶)關系或其他利益關聯,應主動書面說明。
3.商務部分
3.1資格證明文件,詳見供應商須知附表第二款;
3.2供應商基本情況表;
3.3報價一覽表及分項一覽表;
3.4商務響應偏離表;
3.5供應商類似項目業績一覽表;
4.技術部分
4.1技術響應偏離表;
4.2.技術方案和售后方案;
5.供應商認為需要加以說明的其他內容。
BAP-CZP-2023-0013_三維微觀結構成像系統.docx
下一篇:導管加工制造小試裝備采購詢價公告