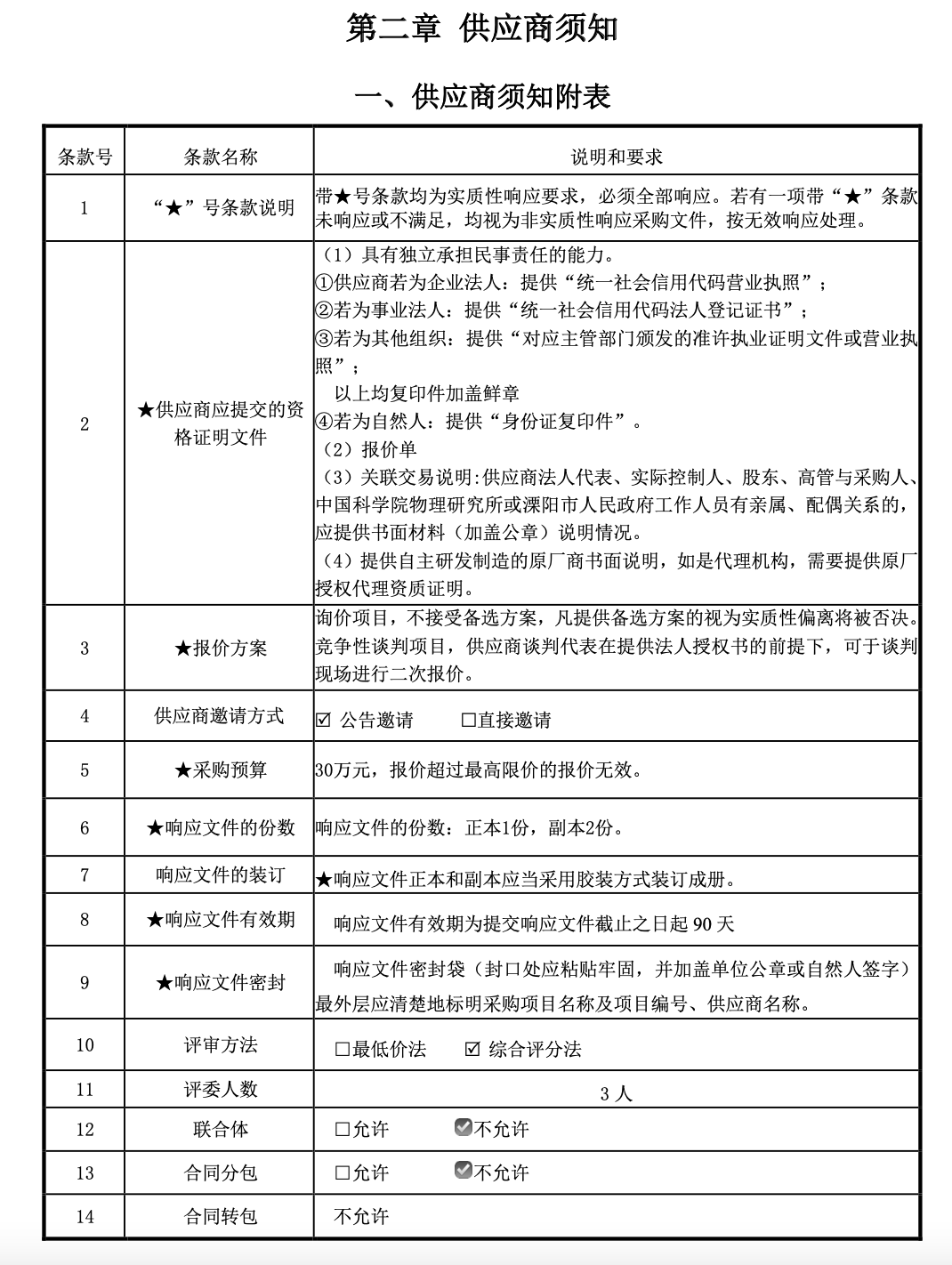
第一章 采購邀請
一、采購項目基本情況
1.項目編號:STD-2023-001;
2.采購項目名稱:化學品年度供應商采購 ;
3.采購人:長三角物理研究中心有限公司;
4.采購代理機構:無;
5.最高限價:人民幣30萬元;
二、采購項目簡介:

三、供應商邀請方式(?中打√為確定的方式)
√公告邀請方式:本次采購公告在長三角物理研究中心網站或指定媒體上以公告形式發布。
?直接邀請方式:采購人推薦3家以上符合響應資格條件的供應商,直接邀請參加本次采購項目。
四、供應商參加本次采購活動應具備下列條件
1.具有獨立承擔民事責任的能力;
2.具有良好的商業信譽和健全的財務會計制度;
3.具有履行合同所必須的設備和專業技術能力;
4.具有依法繳納稅收和社會保障資金的良好記錄;
5.參加本次采購活動前3年內,在經營活動中沒有重大違法記錄;
6.法律、行政法規規定的其他條件;
7.供應商單位及其現任法定代表人、主要負責人不得具有行賄犯罪記錄;
8.截至投標截止時間,供應商不得在“信用中國”網站(www.creditchina.gov.cn)中被列入失信被執行人或重大稅收違法案件當事人名單;
9.本次投標接受/不接受聯合體投標。
五、遞交響應文件截止時間:2023年3月8日17:00(北京時間)。
六、遞交響應文件方式和地點:響應文件必須在遞交響應文件截止時間前送達指定地點。逾期送達、密封和標注錯誤的響應文件恕不接收。本次采購可以接收郵寄的響應文件,但因郵寄導致截止時間以后送達的響應文件,響應文件不予接收。
響應文件接收地點:江蘇省溧陽市中關村大道1號長三角物理研究中心
接 收人:鄭臻 聯系電話:13915872476
七、響應文件開啟時間:響應文件截止時間后十個工作日內開啟。
八、聯系方式:響應文件紙質件正本1份、副本2份寄送至江蘇省常州市溧陽市,中關村大道1號,長三角物理研究中心。






二. 采購項目技術指標參數要求
必須符合實驗室正常使用需求。
三.采購項目主要服商務要求
1、付款方式:按次支付。
2、其他:如有特殊情況請自行說明。
關聯交易說明
公司名稱:(公章)
聯系電話:
法定代表人:
實際控制人:
我公司法定代表人、實際控制人、其他主要股東、高管與長三角物理研究中心、中國科學院物理研究所或溧陽市人民政府工作人員的關系為:(二選一,填寫符合情況的一條,刪去另一條)
Xxx(身份證號:xxx,任我司xxx職務),與xxx(身份證號:xxx,任xxx單位xxx職務)為xxx(親屬/配偶/其他利益關系,填其他的請具體說明)關系。本次交易為正常市場行為,與上述關系無關。絕不存在不公平競爭、利益輸送或其他任何形式的違法違紀問題。
不存在親屬、配偶或其他利益關系。
我司承諾以上信息真實有效,不存在虛報、漏報、瞞報等情況,如有弄虛作假愿承擔所有責任。
下一篇:銀漿年度供應商采購項目詢價公告